中山疫情管控地区查询(中山疫控网)

东莞地区人员来中山防疫管控措施广东东莞疫情防控措施

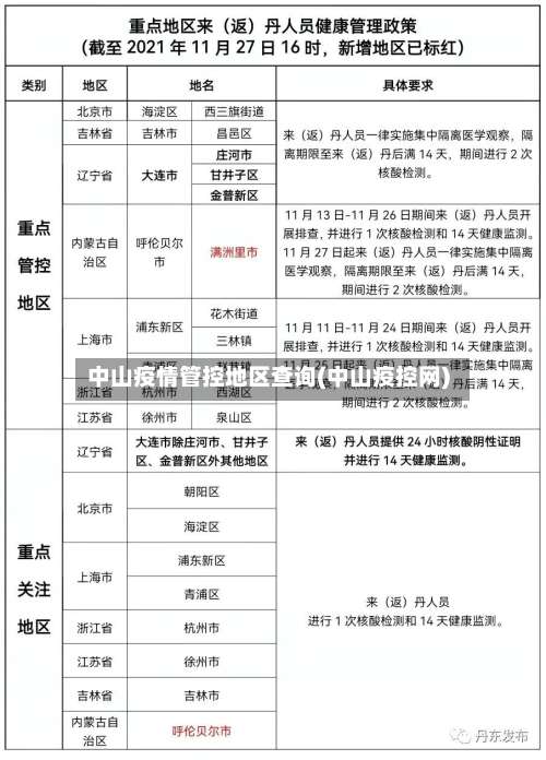
〖壹〗、建议从外省市来返中山前,在始发地检测1次核酸 ,并持48小时阴性证明出行。点击查看:防疫管控措施2月12日以来,从东莞来返中山人员实行3天居家健康监测+11天自我健康监测的健康管理措施 。前3天非必要不外出,不返岗返校 ,在第14天开展核酸检测。

中山疫情管控地区查询(中山疫控网)-第1张图片

〖贰〗 、外地人员来中山是否需要隔离,取决于他们的旅行史。来自高风险地区的人员需要隔离;来自中风险地区的人士则需向社区报备,社区工作人员会根据实际情况进行管理;而来自低风险地区的人员 ,只要持有健康码绿码,无需隔离 。面对当前疫情,广东省卫健委部署了六个方面的防控措施 ,确保防控工作落实到位。

中山疫情管控地区查询(中山疫控网)-第2张图片

〖叁〗、有以情感高风险地区旅行史、或从高风险地区来中山人员,需要隔离;中风险旅行史或中风险地区来中山的人员,需要及时向社区报备 ,社区工作人员根据实际情况进行管理;低风险地区来中山人员持有健康码绿码无需隔离。

〖肆〗 、根据现行现在去中山一院疫情防控通告的要求 ,来诊所有人员需持24小时内核酸阴性结果来院;如有发热、乏力、咳嗽 、咽痛、鼻塞、流涕 、肌痛、结膜炎、腹泻 、嗅(味)觉减退等前十急性症状,请及时到发热门诊排查;因此,东莞过来的患者 ,必须是24小时核酸阴性,不用隔离 。

〖伍〗 、近来不需要核酸检测。近来广东省都是低风险地区,出行不需要提供核酸检测。7月2日 ,广州市新型冠状病毒肺炎疫情防控指挥部发布,关于强化疫情常态化防控工作的通告(第23号),明确自7月3日零时起 ,取消离穗、出省核酸检测阴性证明要求 。

〖陆〗、不需要。根据查阅相关资料显示,截止到2022年9月20号,东莞和中山都属于我国低风险地区 ,途径深圳不需要被隔离,但是要出示24小时以内的核酸检测证明,并且佩戴好口罩 ,出示健康码行程码 ,配合好当地疫情防控部门的检查与消毒。

广东疫情重点地区名单

广东疫情最新情况全省情况:截至3月13日24时,全省累计报告新冠肺炎确诊病例1356例,累计出院1299例 ,累计死亡8例 。13日当天全省无新增确诊病例,新增出院3例 。有483名密切接触者正在接受医学观察。在院病例情况:在院的49例确诊病例中,轻型1例 ,普通型29例,重型5例,危重型14例。

020年3月广东省新冠肺炎疫情风险等级重点地区名单如下:中风险地区:广州市越秀区;深圳市福田区;佛山市禅城区 、南海区、顺德区、三水区;惠州市惠城区 、惠阳区、惠东县、博罗县 、大亚湾区;中山市主城区片区;肇庆市端州区;揭阳市普宁市 。

重点区域和场所类型根据疫情防控要求 ,重点区域和场所通常包括以下类别,具体名单需以官方实时更新为准:封控区/管控区/防范区封控区:实行“区域封闭、足不出户、服务上门”管理措施。管控区:实行“足不出区 、错峰取物 ”管理措施。防范区:实行“强化社会面管控,严格限制人员聚集”管理措施 。

国内重点地区(2025年7月最新数据)广东省以下13个地市报告本地病例:佛山、广州、东莞 、中山 、深圳、江门、肇庆 、梅州、珠海、惠州 、潮州、阳江、云浮。全球分布特征主要流行区域集中在美洲 、亚洲和非洲三大洲 ,但受传播范围广、变数多的影响,具体国家名单尚未公开。

报告地区:广州市 病例特征:均为本土确诊病例,未提及境外关联或特殊传播途径 。境外输入病例 确诊病例:新增1例(广州报告 ,来自柬埔寨)。无症状感染者转确诊:1例(广州报告 ,来自柬埔寨)。

广东省“两热”(基孔肯雅热和登革热)疫情高风险区涉及以下地区:深圳市福田区福保街道菩提路216号点彩人家28栋该区域被明确列为高风险区,需重点关注蚊媒传播风险 。基孔肯雅热和登革热均通过伊蚊叮咬传播,居民应加强防蚊措施 ,如清理积水容器、使用蚊帐或驱蚊剂,避免蚊虫滋生。

中山无桂山隔离酒店要带衣服吗

〖壹〗 、五桂山办事处在进入辖区范围的路道设置3个联合防控检疫检查卡点,对过往车辆和人员实施严格的防疫检测。除城桂路、马石路和翠山路外 ,其余进入五桂山的道路实行临时交通管制 。

中山低风险地区去厦门需要隔离吗?

〖壹〗、中山低风险地区去厦门不需要集中隔离,但需出示48小时核酸检测证明并进行14天居家健康监测,同时按厦门规定进行新冠病毒核酸检测 。具体说明如下:核酸检测要求 需持有48小时内核酸检测阴性证明方可入厦。若未持有该证明 ,入厦后应立即就近进行一次核酸检测。

〖贰〗 、去厦门不需要隔离,但需满足一定条件 。具体如下:低风险地区且持有健康绿码:低风险地区的入厦人员,只要持有健康绿码 ,就不需要进行隔离。注意事项: 健康检查:在出行前,请提前检查自己的身体情况。如有感冒发烧等症状,建议留在家中休养 ,避免出行 。 景区规定:留意当地景区的客流和购票规定。

〖叁〗 、自驾回厦门是否需要隔离 ,取决于出发地疫情风险等级及具体防疫要求,中高风险地区或发生本地疫情地区人员抵厦后须按要求进行健康管理,其他低风险地区人员一般无需隔离。具体如下:中高风险地区:暂缓入厦 。如确需来厦门 ,需要进行核酸检测及隔离14天。

〖肆〗、去厦门不需要隔离,但前提是持有健康绿码且来自低风险地区。以下是相关注意事项和详细信息:隔离政策 低风险地区入厦:近来,国内疫情已得到基本控制 ,包括湖北在内的全部省份都已解除封闭 。因此,持有健康绿码的低风险地区人员入厦不需要进行隔离。

发表评论