【去过疫情地区需要隔离吗,去过疫情的城市回来后要隔离吗】
去过高风险地区,隔离多久才安全?
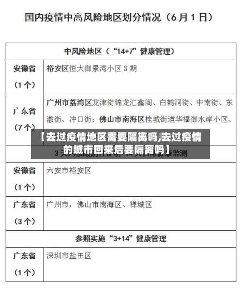
〖壹〗、居家隔离至少需要的时间根据不同情况有所不同:入境人员:实行“14+7 ”措施 ,即在入境地隔离14天后,返回当地还需居家隔离7天,期间进行一次核酸检测。总计至少需要21天 。国内中高风险地区人员:确需返回的 ,需持有7天内核酸检测阴性证明,并居家隔离14天,期间进行2次核酸检测。

〖贰〗 、天内有中高风险地区旅居史人员:严格实施抵津后14天集中隔离 ,按规定频次进行核酸检测,检测结果为阴性可解除隔离。北京地区人员抵津前14日内具有旅居史,在津超过7两小时人员:实施抵津后7天居家隔离(同户同室),抵津后第3(隔离满48小时)、7日进行核酸检测 ,检测结果为阴性可解除管理 。

〖叁〗、火车途径中 、高风险地区时间较短,只要时间不超过4小时就不会引起健康码和行程码的改变,一般情况是不需要隔离的。但如果中途有接触到确诊病人或者疑似病人的话 ,则可能需要进行隔离。
〖肆〗、对7天内有高风险区旅居史的人员,采取7天集中隔离医学观察,在集中隔离第7天各开展一次核酸检测;管理期限自离开风险区域算起 。(一)7天内有本土病例报告的地级市旅居史人员 ,来后3天内完成1次核酸检测。(二)中、高风险区所在县(市 、区、旗)的其他地区为低风险区。
〖伍〗、不可以。根据国家防疫政策可了解到,在7天内到访过中高风险地区的人,在回到所在城市是需要进行隔离的 ,封闭式隔离7天,而且每天都需要进行核酸检测,是不能坐高铁的 ,等待隔离完成确认安全后即可通行 。
去过中风险地区要隔离吗
〖壹〗、上海最新规定是,如果经过中高风险地区的机场并在该机场起降过,这种情况就属于途经中风险地区,去上海或者回上海都是要集中隔离14天的 ,并且还要做核酸检测2次。另外,如果当地政府宣布全域封闭管理的,同样也要隔离并做核酸检测。而飞机经停的时候 ,都是会在中转机场停机起降的,所以需要按规定隔离 。
〖贰〗 、去过中风险地区是否要隔离,分情况而定 ,一定要及时向当地的社区报备。去过中风险或高风险区的人员原则上是不能随意走动的,如果一定要出行可能需要核酸证明,尤其是去疫情比较严重的城市 ,那么可能当地所有人离开的话,包括低风险区的人都要持有核酸阴性证明。
〖叁〗、不可以 。根据国家防疫政策可了解到,在7天内到访过中高风险地区的人 ,在回到所在城市是需要进行隔离的,封闭式隔离7天,而且每天都需要进行核酸检测,是不能坐高铁的 ,等待隔离完成确认安全后即可通行。
〖肆〗、火车途径中 、高风险地区时间较短,只要时间不超过4小时就不会引起健康码和行程码的改变,一般情况是不需要隔离的。但如果中途有接触到确诊病人或者疑似病人的话 ,则可能需要进行隔离 。
自动报备去过封控区会被隔离吗
自动报备去过封控区是会被隔离的。肯定要,而且你还必须要提供48小时核酸检测阴性证明,到达目的地后还要做核酸检测 ,每天一测,以及行程码,你这应该是黄码居多。行程码是黄色必须要居家隔离 ,出行的时候必须要戴口罩,人与人之间必须要保持一米距离,为了你和大家的健康 ,如无必要尽量等风险解封后出行 。
根据相关资料查询显示,是需要报备的。但如果是在病例发病前2天或无症状感染者检测阳性前2天起至隔离管理前去过封控区的话,那么就可能会存在一定的感染风险。
不进入没影响。最近如果活动轨迹可能涉及封控区、管控区,请一定要留意自己的健康码和短信;密切关注自己去过的地方有没有涉及这些区域 。如果已经明确自己近期曾经去过封控区、管控区 ,请一定要马上自我隔离,不外出,然后向社区报备 ,等待社区的进一步健康管理指引。
天前去过的地方被封了,报备后会要求在7两小时内进行核酸检测。
需要 。按照防疫规定,如果接触过管控区或封控区人员 ,需要向社区或街道报备。如果是在病例发病前2天或无症状感染者检测阳性前2天起至隔离管理前去过封控区的话,那么就可能会存在一定的感染风险。所以建议比较好是向社区报备,然后在7两小时之内前往就近的检测机构或者医院进行2次核酸检测 。
2022四川返乡人员需要隔离吗?
022年四川返乡人员是否需要隔离 ,需根据其来源地及旅居史的风险等级判断,具体政策如下:入境人员从四川省口岸入境的人员,需实行14天集中隔离。解除隔离后 ,若目的地为省内,由各市州闭环接回当地,继续实行7天居家或集中隔离;若目的地为省外,则闭环送至机场 、车站 ,并向目的地通报信息。
中高风险地区所在县(市、区、旗)旅居史人员:来(返)川后需进行居家或集中隔离,直至离开风险地区满14天 。隔离期间,若相关中高风险地区降为低风险地区 ,需完成核酸双采双检(鼻咽拭子+咽拭子)且结果为阴性后,方可解除隔离。
隔离要求:31个省市基本均要求返乡人员实施隔离措施,具体隔离时长和方式(集中隔离或居家隔离)因地区风险等级和政策而异。例如 ,高风险地区返乡人员可能需集中隔离14天,中风险地区可能为7天居家隔离,低风险地区可能缩短至7天健康监测 。
深圳行程码带星号跨省需要隔离吗
〖壹〗 、深圳行程码带星号跨省不一定会被隔离 ,是否隔离取决于是否去过中高风险地区,具体如下:去过中高风险地区:行程卡带星号且去过中高风险地区的人员,跨省出行通常会被隔离。高风险地区人员:一律实施14天集中观察和7天健康监测。集中观察期间 ,需严格遵守集中观察点管理规定,配合核酸检测和健康监测,避免交叉感染。
〖贰〗、行程卡带星号不一定会被隔离,关键在于是否曾实际到访过中高风险地区 。若用户未去过中高风险地区 ,即使行程卡因行政区划关联(如所在城市存在风险区)显示星号,也不会被隔离。例如,某城市A区为中高风险区 ,B区为低风险区,用户行程卡显示该城市名称并带星号,但实际仅在B区活动 ,则无需隔离。
〖叁〗、行程码带星号是否会被隔离存在接触史需隔离若用户曾进入中高风险地区,或与确诊病例 、疑似病例、无症状感染者存在时空交集(如同一场所、同一时段),需按要求进行集中隔离或居家隔离 ,并接受多次核酸检测 。

发表评论