高考受疫情影响的地区(因为疫情高考会降多少分)
2020年全国高考延期一个月举行,考试时间为7月7日至8日
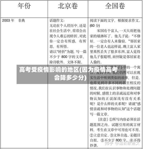
〖壹〗 、020年全国高考因疫情影响延期一个月举行,考试时间确定为7月7日至8日。具体安排及背景如下:官方公告核心内容延期决定 教育部于3月31日发布《关于2020年全国高考时间安排的公告》 ,明确经党中央、国务院同意,全国普通高等学校招生统一考试延期一个月举行 。考试时间调整为7月7日至8日,较原计划(6月7日至8日)推迟30天。

〖贰〗、020年全国高考延期一个月举行,考试时间确定为7月7日至8日。具体安排如下:整体时间调整经党中央、国务院批准 ,全国普通高等学校招生统一考试(高考)因疫情防控需要延期一个月,原定6月7日至8日的考试时间推迟至7月7日至8日。
〖叁〗 、020年全国高考延期一个月举行,考试时间定为7月7日至8日 。具体安排如下:考试时间调整背景经党中央、国务院批准 ,2020年全国普通高等学校招生统一考试因疫情防控需要延期一个月。这是新中国成立以来首次因公共卫生事件调整高考时间,旨在保障考生健康与考试公平性。
非典 、地震都无法撼动的高考,为了它首次延迟了!
高考从2003年开始把时间固定安排在每年的6月9日 。期间经历无数次的教育改革以及一次“非典”和2008年的地震,都没能将高考推迟 ,今年的新冠疫情却使高考延期了。
有过补考先例的存在其实因为客观原因导致无法按时参加高考而给予补考的情况,在此之前就有发生过,2008年汶川大地震后 ,四川和甘肃灾区12万名考生延迟参加高考;2006年,福建建瓯市因洪水而延期高考。
人们为了珍爱自己的生命,每天进行体育锻炼 ,讲究卫生,经常通风,抗击非典的一些护士和医生,遇到困难不退缩 ,他们坚持“能战胜非典 ”的信念,夜以继日为病人治病,他们忘我的工作 ,永远站在非典的前线,与SARS病毒作斗争 。现在回想起来,让人感觉到“珍爱生命”这四个字。
有一篇文章曾写道:“不是任何竹子都能做成笛子 ,太嫩的竹子质地过于松软,无法吹出悠扬的笛声来。
祖国,她是我们共同的母亲 ,是无法割舍的灵魂之根,是我们身心栖居的家园 。近百年来,那许许多多的中华儿女 ,为了让这个家园繁荣富强,为了能让人民过上安定的生活,哪一个不是用“祖国在我心中”来鞭策自己继续努力奋斗。
全国各地详细高考报名人数陆续公开,最艰难的还是这四个省份
〖壹〗、020年高考中面临较大挑战的四个省份为湖北、河南 、江苏、河北,以下是对这四个省份高考难度较大的原因分析:湖北疫情影响严重:湖北是疫情最初爆发且最为严重的地区 ,开学时间大幅延迟,考生复习时间被严重压缩。长时间居家学习,缺乏学校的学习氛围和老师的现场指导 ,学习效果可能受到一定影响 。
〖贰〗、024年部分省份报考人数情况:2024年高考报名人数方面,全国报名人数达1342万,比去年增加51万。其中河南报考人数比较多 ,为136万;山东报考人数为100万;河北报考人数为88万,这三个省份的人数和难度稳居全国前三。2024年各省高考难度排名情况:第一梯队(地狱模式):河南 、广东。
〖叁〗、023年全国高考报名人数达1291万人,较去年增加98万人 ,创历史新高 。部分省份具体数据及竞争形势如下:河南省以125万人位居全国首位,连续多年成为高考竞争最激烈的省份,被称为“高考地狱”。其考生规模远超其他省份 ,省内优质高等教育资源相对有限,导致考生升学压力巨大。

包括高三!广州8区停课,大学封校!春季高考还能考吗?
春季高考仍能考,但高考报名相关流程可能受疫情影响需灵活调整,高三年级有住宿条件的在校全封闭管理保障备考 ,高校封校不影响已报名考生参加春季高考 。 具体分析如下:高考报名相关安排与影响报名进度受阻但有应对:当前疫情一定程度上影响了高考报名工作进度,部分处于封控区域的同学无法领取考生号、现场确认报名。
老家太康又一次按下暂停键,这城市太安静,苦了老人小孩高考生!
老人 、小孩和高考生受影响大太康高中、初中、小学已放假,城市仿佛被按下了暂停键 ,变得格外安静。对于高考生而言,正处于紧张的备考阶段,学校放假打乱了原本的学习节奏 ,居家学习可能面临缺乏学习氛围、学习资料获取不便等问题,对备考效果产生一定影响 。
在外游子的心声 一个在外打工的网友表示羡慕待在老家的人,虽然疫情严重 ,但像他们这些长年在外打工 、一年只回家一次的漂泊者,真的盼着回家。现在看着老家的父老乡亲受罪,有心无力又心疼 ,祈求疫情快点过去,好回家过年,为大扶沟加油。
洛杉矶湖人(L.A. Lakers):1948年加盟NBA时,湖人队还在明尼苏达阿波利斯 ,但是一次飞机失事,使湖人老板痛下决心,于1960年搬迁到了洛杉矶 。队名也是征集来的名字 ,大意是在美国东北部五大湖工作或者居住的人。
2020高考时间是什么时候
〖壹〗、020年全国高考时间为7月7日至8日,但北京地区因特殊安排考试时间为6月7日至10日,湖北地区与全国一致为7月7日至8日。
〖贰〗、020年高考时间为6月7日 、8日 ,部分省市区因考试制度不同延长至6月9日 。具体说明如下:全国统一考试时间根据教育部规定,全国统考科目(如语文、数学、外语等)的考试日期为每年6月7日 、8日。2020年延续这一安排,所有使用全国卷或与全国统考科目名称相同的省市 ,必须统一在此时间段内完成考试。
〖叁〗、020年高考倒计时1天,考生须知核心内容如下:考试时间与防疫要求考试时间:2020年全国高考于7月7日开始,全国报名人数1071万 ,较去年增加40万。口罩佩戴规则:低风险地区考生入场就座后可自主决定是否佩戴口罩,需佩戴时可向监考员申领考场使用口罩 。中高风险地区及备用隔离考场考生需全程佩戴口罩。
〖肆〗、020年全国普通高等学校招生统一考试延期一个月举行,考试时间为7月7日至8日。具体安排如下:考试时间整体调整经党中央 、国务院同意,2020年全国高考因疫情影响延期一个月 ,原定于6月7日至8日的考试时间调整为7月7日至8日 。这一决定综合考虑了疫情防控形势、学生复习备考进度及考试公平性等多方面因素。
〖伍〗、020年高考时间为6月7日 、8日,部分省市区因考试制度不同延长至6月9日。具体说明如下:全国统考时间根据教育部规定,普通高等学校招生全国统一考试(高考)的全国统考日期为每年6月7日、8日 。2020年延续这一安排 ,所有使用全国统考科目的省市均在此两日举行考试。
〖陆〗、020年全国普通高等学校招生统一考试因特殊原因延期一个月举行,全国大部分省市高考时间为7月7日至7月8日,部分省市因考试科目设置或特殊安排 ,考试时间延长至7月9日或7月10日。
发表评论