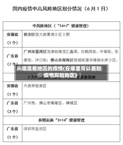
从哪里看地区的疫情(在哪里可以看到疫情风险地区)
微信中怎么查看全国疫情中高风险地区名单
选取“防疫查询 ”功能:在“城市服务”页面中 ,通过搜索或浏览找到“防疫查询”选项并点击。此功能专门提供疫情防控相关信息的查询服务 。点击“全国中高风险疫情地区 ”:在“防疫查询”页面中,找到“全国中高风险疫情地区”选项并点击。系统将自动加载并显示最新数据。

打开微信搜索功能打开手机中的微信app,点击顶部“搜索 ”选项 。进入粤省事小程序在搜索页面输入“粤省事” ,点击搜索结果中的“粤省事”小程序。进入疫情区域页面在粤省事首页点击“疫情区域 ”选项,进入风险地区查询页面。查看风险地区名单页面会直接显示全国高风险和中风险地区列表,用户可滑动查看完整信息 。

进入微信小程序页面打开微信 ,点击底部导航栏的“发现”选项,选取“小程序”进入页面。搜索“国务院客户端”在小程序页面右上角点击放大镜图标,输入“国务院客户端 ”并搜索 ,选取官方小程序进入。进入“疫情风险查询”功能在国务院客户端首页找到“疫情风险查询”入口,点击进入查询页面 。

核心步骤:打开微信,通过“支付-医疗健康 ”入口进入疫情查询页面,选取风险地区功能查看具体信息。详细流程:进入医疗健康模块打开微信后 ,点击底部菜单栏的“我”,选取“支付”选项,在支付页面中找到“医疗健康 ”功能并点击进入。

怎么用微信看全国中高风险疫情地区
〖壹〗、在微信上查询全国中高风险疫情地区 ,可按以下步骤操作:打开微信并进入“支付”页面:打开微信应用,在底部菜单栏点击“我”,随后选取“支付 ”选项。进入“城市服务”板块:在“支付”页面中 ,找到并点击“城市服务 ”功能入口 。该功能整合了各类本地化便民服务,包括与疫情相关的查询服务。
〖贰〗 、打开微信搜索功能打开手机中的微信app,点击顶部“搜索”选项。进入粤省事小程序在搜索页面输入“粤省事” ,点击搜索结果中的“粤省事”小程序 。进入疫情区域页面在粤省事首页点击“疫情区域 ”选项,进入风险地区查询页面。查看风险地区名单页面会直接显示全国高风险和中风险地区列表,用户可滑动查看完整信息。
〖叁〗、在手机上查看全国中高风险疫情地区 ,可通过微信《扫码抗疫情》小程序实现,具体步骤如下:步骤一:进入《扫码抗疫情》小程序打开微信,点击顶部“搜索小程序”栏,输入“扫码抗疫情” ,在搜索结果中选取并进入该小程序 。
怎么查看各地疫情风险等级查询
首先打开微信,点击右下角的“我 ”。然后点击“支付”。接着点击“城市服务” 。然后点击底部的“国务院 ”进入。然后点击“国务院客户端”。然后点击“疫情风险查询” 。进入后,就可以看到所在地区的风险等级 ,点击上面的倒三角形可以切换城市,从而查询全国各地的风险等级。
通过支付宝的国家政务服务平台,可以便捷地查询各地疫情风险等级 ,具体步骤如下:打开国家政务服务平台打开支付宝应用,在搜索栏输入“国家政务服务平台 ”,搜索后点击进入该平台。进入疫情风险等级查询入口在国家政务服务平台首页或功能列表中 ,找到“各地疫情风险等级查询”选项,点击进入查询页面。
打开微信搜索功能启动微信应用,点击顶部导航栏的“搜索”图标(放大镜形状) 。输入关键词搜索在搜索框中输入“疫情风险等级 ” ,点击键盘确认或搜索按钮。选取官方渠道在搜索结果中,找到“中国政府网”提供的服务入口(通常带有官方标识),点击进入。
通过皖事通APP可实现各地疫情风险等级“一键查”,还支持订阅变更通知及查询全国中高风险地区 。具体操作如下:下载与登录 扫描下方二维码 ,下载“皖事通”APP,注册并登录。
可以通过支付宝中的国家政务服务平台查看各地疫情风险等级,具体步骤如下:打开国家政务服务平台:打开支付宝 ,在搜索栏输入“国家政务服务平台 ”,搜索并打开该小程序。点击各地疫情风险等级查询:进入国家政务服务平台后,在首页或相关功能板块中找到“各地疫情风险等级查询”选项 ,点击进入 。
点击“全国中高风险疫情地区”:在“防疫查询 ”页面中,找到“全国中高风险疫情地区”选项并点击。系统将自动加载并显示最新数据。查看查询结果:页面将展示全国中高风险疫情地区的详细清单,包括地区名称、风险等级及调整时间等信息 。用户可根据需求浏览或进一步筛选。
怎么在手机上查看全国中高风险疫情地区
在微信上查询全国中高风险疫情地区 ,可按以下步骤操作:打开微信并进入“支付”页面:打开微信应用,在底部菜单栏点击“我 ”,随后选取“支付”选项。进入“城市服务”板块:在“支付 ”页面中 ,找到并点击“城市服务”功能入口 。该功能整合了各类本地化便民服务,包括与疫情相关的查询服务。
在手机上查看全国中高风险疫情地区,可通过微信《扫码抗疫情》小程序实现,具体步骤如下:步骤一:进入《扫码抗疫情》小程序打开微信 ,点击顶部“搜索小程序”栏,输入“扫码抗疫情 ”,在搜索结果中选取并进入该小程序。
打开微信搜索功能打开手机中的微信app ,点击顶部“搜索”选项。进入粤省事小程序在搜索页面输入“粤省事”,点击搜索结果中的“粤省事”小程序 。进入疫情区域页面在粤省事首页点击“疫情区域 ”选项,进入风险地区查询页面。查看风险地区名单页面会直接显示全国高风险和中风险地区列表 ,用户可滑动查看完整信息。
手动选取地区:若需查询其他地区,可点击地区选取框,在列表中查找目标省份 、城市或区县 ,确认后查看对应风险等级 。查看全国中高风险地区列表在风险地区页面中,继续向下滑动屏幕,可看到“全国中高风险地区列表”。
搜索政务平台在小程序搜索框中输入“国家政务服务平台” ,或通过历史记录找到该小程序并进入。选取风险查询功能在小程序首页找到“各地疫情风险等级查询 ”入口,点击进入查询页面 。查看全国中高风险地区在查询页面底部点击“全国中高风险疫情地区”按钮,系统将展示最新列表,包含地区名称、风险等级及详细说明。
步骤1:进入搜索页面在手机中打开微信APP ,点击顶部搜索框进入搜索页面。步骤2:进入粤省事小程序在搜索框输入“粤省事”,点击搜索结果中的粤省事小程序进入 。步骤3:进入疫情区域查询页面在粤省事首页找到“疫情区域 ”选项并点击,进入相关功能页面。
手机上怎么查询当地的疫情信息
〖壹〗、在手机上查询当地疫情信息 ,可通过微信的城市服务功能实现,具体操作步骤如下:工具/原料 手机:以小米9(系统MIUI12 27)为例,其他品牌手机操作逻辑类似。软件:微信(需更新至支持城市服务的版本) 。
〖贰〗 、第一步:进入Breeno速览界面解锁手机后 ,在主屏幕向右滑动页面,即可进入Breeno速览(负一屏)。第二步:定位本地疫情模块在Breeno速览界面中,找到“本地疫情”卡片(通常位于顶部或信息聚合区)。若未显示 ,可尝试下拉页面刷新或检查是否开启疫情信息权限。
〖叁〗、在手机上查看全国中高风险疫情地区,可通过微信《扫码抗疫情》小程序实现,具体步骤如下:步骤一:进入《扫码抗疫情》小程序打开微信 ,点击顶部“搜索小程序”栏,输入“扫码抗疫情 ”,在搜索结果中选取并进入该小程序 。
发表评论