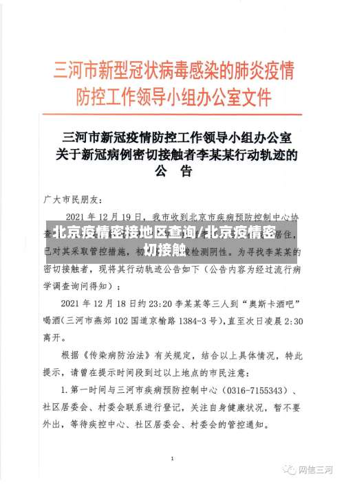
北京疫情密接地区查询/北京疫情密切接触
疫情高风险地区怎么查询同行密接人员
〖壹〗、通过支付宝“豫事办”小程序可查询同行密接人员,具体操作如下:打开支付宝:在手机中启动支付宝应用。搜索“豫事办”:在支付宝首页搜索栏输入“豫事办 ” ,进入对应小程序 。进入疫情专区:在“豫事办”首页找到“疫情专区”入口并点击。选取同行密接自查:在疫情专区页面下拉至底部,点击“同行密接人员自查 ”功能。

〖贰〗、可以通过国家政务服务平台查询密切接触者,具体操作步骤如下:进入国家政务服务平台界面:确保手机已安装国家政务服务平台应用(版本v3) ,打开后进入主界面 。点击“服务”选项:在主界面底部或侧边栏找到“服务”入口,点击进入服务功能页面。

〖叁〗 、密接自查可通过支付宝的“市民中心 ”完成,具体操作如下:进入支付宝市民中心打开手机支付宝APP ,在首页选取或搜索“市民中心”选项并点击进入。选取国务院服务在市民中心页面中,找到“国务院服务”模块(通常位于推荐服务或政务服务分类下),点击进入 。
〖肆〗、在支付宝中可通过“同行自查服务 ”查询自己是否为密接人员 ,具体操作步骤如下:第一步:打开支付宝并搜索服务启动支付宝应用后,在顶部搜索栏输入“同行自查服务”关键词,点击搜索按钮。系统会快速定位相关服务入口 ,通常显示为官方小程序或服务卡片。

北京人在外地弹窗3怎么解除
北京人在外地弹窗3的解除,需通过国家政务服务平台、北京健康宝小程序及北京12345公众号完成申请,具体操作如下:准备截图材料国家政务服务平台截图 微信搜索进入国家政务服务平台小程序,依次完成以下操作并截图:防疫健康码服务:进入后截图保存健康码页面 。通信大数据行程卡:进入后截图保存行程卡页面。
第一步截图:①微信搜索小程序国家政务服务平台将下方图片的四个项目 ,分别进行填写 、查询,将查询结果保存至手机备用。②北京健康宝弹窗提示:截图备用 。第二步做核酸:做完之后第一时间将核酸报告截图。第三步12345弹窗纠错:微信关注“北京12345”微信公众号,点击首页内的“服务 ” ,再点击“民意直通”。
北京人在外地弹窗3解除,需要通过国家政务服务平台、北京健康宝小程序以及北京12345公众号进行申请解除。“健康宝”是方便个人查询自身防疫相关健康状态的小工具,所有在京及进(返)京人员均可使用 。
若您在京外 ,请通过“北京12345”微信公众号【民意直通】-【健康宝赋码状态、弹窗纠错】栏目留言(当日提交一次即可,无需重复提交)。多次提交只会增加审核人员的工作量,减慢审核速度。
北京人在天津弹窗去别的城市没疫情不可以消 。通过查询相关公开信息 ,截止于2022年11月22日,根据北京市疾控中心的疫情防控的具体要求是,需要解除弹窗才可以自由出行的 ,所以必须及时的联系居委会进行健康宝弹窗的报备说明,然后按照居委会的防疫要求解除弹窗。
没有弹窗的北京人返京,也需要和社区联系,要社区证明你是小区的人。比较好留好社区人手机 ,以便社区下班后联系 。没有弹窗的外地人进京,如果能证明是看病的,可以通过。其他的都不让进。有弹窗的北京人 ,需要和社区联系,要社区证明你是小区的业主,还要提供房产证照片 。租户应该是不行。
北京丰台一小区因密接核酸阳性被临时管控
〖壹〗 、北京丰台南庭新苑北区因密接人员核酸阳性实施临时管控 ,7号楼封控管理,全体居民“只进不出 ”。以下是具体信息:事件背景:1月21日,南庭新苑北区社区7号楼一名居民因与此前确诊病例密接 ,被转运至集中隔离点后核酸检测呈阳性 。该病例在隔离前可能存在社区活动轨迹,为阻断潜在传播风险,街道社区立即启动应急响应机制。
〖贰〗、机关企事业单位内部食堂严禁堂食。外卖、快递 、餐饮、超市等重点保供行业需落实核酸检测和健康监测等防疫措施 ,确保从业人员健康安全。小区(村)实行封闭管理 严格落实卡口24小时值守,执行扫码、测温 、查证、查验48小时内核酸阴性证明等措施,外来人员不得进入小区(村) 。
〖叁〗、病例2:尹某某,男 ,37岁,北京人,中国肉类食品综合研究中心员工 ,为病例1的同事,家住丰台区西罗园街道角门北路。6月9日出现咽痒、有痰 、轻微咳嗽,体温正常 ,未就诊和服药,6月12日样本核酸检测为阳性,经专家诊断为新冠肺炎确诊病例 ,自述近2周无出京史,无境外人员接触史、无湖北接触史。
〖肆〗、四是保障必需品供应 。调整设置3处蔬菜和水果临时露天交易区,实行闭环管理 ,做到“人人测温 、车车消毒、佩戴口罩、有序限流”,确保交易区绝对安全,保障首都市场果蔬供应。
〖伍〗 、疫情属于外省输入,北京经济技术开发区在接外省疫情通报后启动应急响应。防控措施:涉疫小区实施临时封控 ,人员只进不出 。开展流调溯源、社区管控及服务保障工作。总结:2022年2月北京虽为低风险地区,但部分区域存在本土病例,涉疫小区已封控。
〖陆〗、有 。北京丰台周庄子家园有确诊 ,根据丰台街道周庄子村紧急通知:2022年11月9日凌晨2时许,有居民涉及10混1初筛阳性。 丰台民岳家园社区临时管控通知:社会面筛查出现十混一阳性管,涉及小区院落 ,临时管控。周庄子家园是北京市丰台区一个村民回迁小区,人员结构复杂,流动住户 ,比例大 。
密接码怎么查询
〖壹〗 、密接码查询可通过以下三种方式完成,具体操作步骤如下:方法一:支付宝查询步骤1:搜索服务打开支付宝APP,在首页搜索框输入「同行自查」 ,点击进入服务页面。步骤2:查询信息在服务页面中点击「查自己」,系统将自动核验身份并显示结果。步骤3:完成查询页面会显示「未发现密接」或相关风险提示,确认后退出即可。
〖贰〗、同行密接码可以通过【国家政务服务平台】的同行密接人员自查进行查询,具体操作步骤如下:找到国家政务服务平台并点击同行密接人员:打开相关应用(如微信) ,找到国家政务服务平台,在其功能选项中找到并点击【同行密接人员】 。进入服务页面点击查自己:进入同行密接人员服务页面后,点击【查自己】选项。
〖叁〗、微信密接码可通过微信内“国家政务服务平台”小程序进行查询 ,具体步骤如下:打开微信并搜索小程序启动微信应用,在顶部搜索栏输入“国家政务服务平台 ”,点击搜索结果中的小程序进入。进入密接自查功能在小程序首页找到“同行密接人员自查”入口(通常位于首页推荐或防疫服务专区) ,点击进入查询页面 。
〖肆〗 、小学生可通过支付宝平台查询同行密接码,具体操作需在家长协助下完成。以下是详细步骤:准备工具确保使用设备为智能手机(如华为畅享10plus,系统鸿蒙0.0) ,并安装支付宝APP(版本0)。操作步骤 登录支付宝打开支付宝APP,使用家长账号登录(小学生若无独立账号,需由家长代为操作) 。
北京发布会汇总:新增2例、5密接阳性,顺义进入战时状态。
图:顺义区两确诊病例行动轨迹公布相关场景5例密接阳性:朝阳区3个街道、顺义区12个街道乡镇及天竺综保区相关人员核酸检测中 ,初步发现5例阳性,均为确诊病例密接者 。市 、区疾控机构正在复核诊断,不排除进一步发现病例可能。
这些行动表明,北京已进入战时状态 ,防控措施全面升级。零星病例风险与防控必要性近期北京持续出现零星确诊病例,如新增的本地病例为“密接隔离人员转阳” 。尽管病例数较少且未引发大规模传播,但潜在风险仍需警惕。北京曾付出巨大努力控制疫情 ,若因松懈导致反弹,将前功尽弃。
月24日,北京顺义区疾病预防控制中心发布最新通报 ,4月23日晚,顺义区新增2例核酸检测阳性人员,均为此前确诊病例的家庭成员 ,已于4月22日进行了集中隔离,并已转运至定点医院。自4月22日以来,顺义区累计报告新冠肺炎确诊病例和核酸检测阳性人员共6例 。
4月25日北京昌平疫情通告汇总(行程轨迹+封管控区)
月21日10:30左右骑电动车到天通苑东三区白坊市场。4月22日9:00步行去天通北苑二区居委会 ,未进屋。4月23日未外出,21:00因被判定为同时空密接被转运至隔离点集中管控 。
经区疾控部门流调,依据核酸阳性检测者20日参加某旅游团回家至集中隔离,在天通苑北二区内的活动轨迹及所到点位 ,判定天通苑北二区23号楼为封控区,23340号楼为管控区、天通苑北二区其他楼为防范区。
月24日北京昌平北七家镇新增1例核酸阳性人员,系顺义区某确诊病例的同工作人员 ,居住地为昌平区北七家镇西沙各庄村17号。 初步流调行程轨迹如下:4月22日上午:到达东城区苍南胡同上门安装门窗 。下午14:30左右:到达朝阳区安立路天创世缘311号楼装窗户。18:30:施工完成后,乘坐工友车辆回家就餐。
北京市近来风险地区的区分按照《北京市新冠肺炎疫情风险分级标准》将朝阳区垡头街道垡头西里社区,三间房乡艺水芳园社区 ,南磨房乡新园社区,十八里店乡周家店中路19号院和房山区窦店镇于庄村定为中风险地区 。一个高风险地区是朝阳区潘家园街道松榆里社区。除了这些地区其他地区都属低风险地区。
月21日北京新增1例本土确诊病例(外省进京人员)和1例境外输入病例,本土病例为轻型 ,已隔离管控 。本土确诊病例详情病例来源与行程:该病例为外省进京人员,4月19日乘坐G10次列车抵京,抵京后立即进行集中隔离。
自4月22日本轮疫情以来 ,朝阳区已有228个风险点位降级解封,涉及58513人。
发表评论